近日,2017年度安徽省質量工程項目公布,合肥學院收獲頗豐,各類項目均有獲批。我校黨委書記蔡敬民教授榮獲重大教學成就獎。據悉,省級重大教學成就獎是安徽省教育廳首次評選,全省僅有兩高校摘獲殊榮,反映了合肥學院教育教學改革在全省和全國的影響力。
蔡敬民教授借鑒德國應用科學大學先進辦學理念,在國內率先提出“地方性、應用型、國際化”的辦學定位,率先提出應用型人才培養方案設計變“輸入導向”為“輸出導向”;課程建設變“學科導向”為“專業導向”,構建能力導向的模塊化課程體系;學科專業建設以“專業建設為龍頭,學科建設為支撐”;實踐教學引進“少臺套、大循環”模式,強調培養學生解決實際問題的能力,第二課堂進入人才培養方案,畢業論文真題真做;學業評價變末端考試為過程考核等。在此基礎上,系統構建了“八個轉變”的應用型大學建設理論與實踐體系,在推動地方高校向應用型轉變中發揮了示范引領作用,獲得評審專家的一致認可。
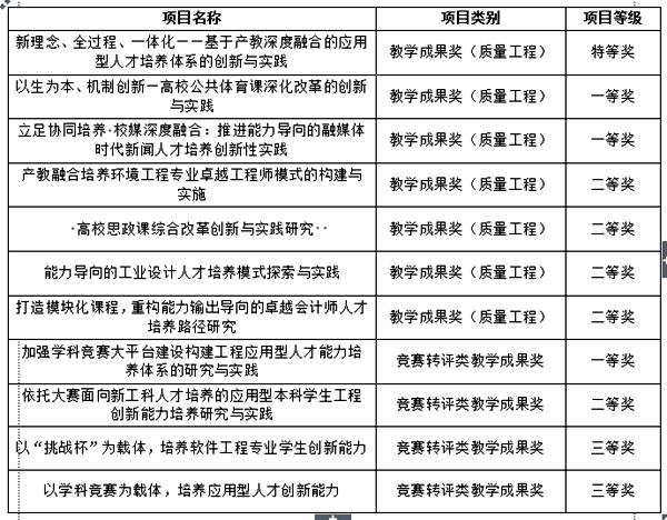
另外,學校此次評選中獲得教學成果獎11項,成績喜人,其中特等獎1項,一等獎3項,二等獎5項,三等獎2項。
